首页 > 内地与港澳关于建立更紧密经贸关系的安排(... > 澳门 > 补充协议三

来源:台港澳司 类型:原创

2006-12-27 10:23

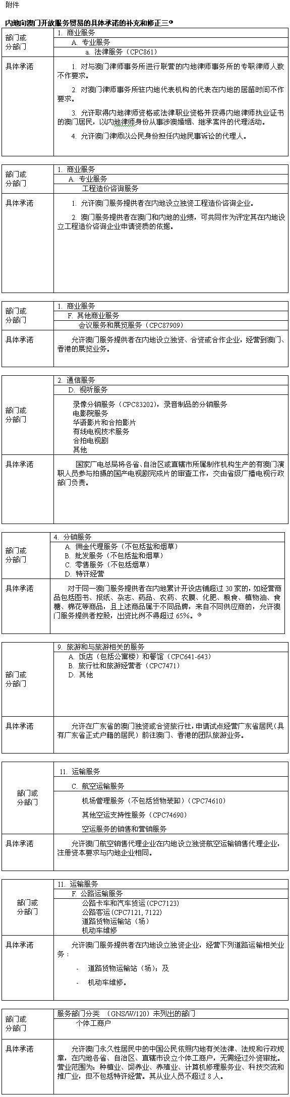
附件:内地向澳门开放服务贸易的具体承诺的补充和修正三