首页 > 内地与港澳关于建立更紧密经贸关系的安排(... > 香港 > 补充协议三

来源:台港澳司 类型:原创 分类:政策

2006-08-17 13:35

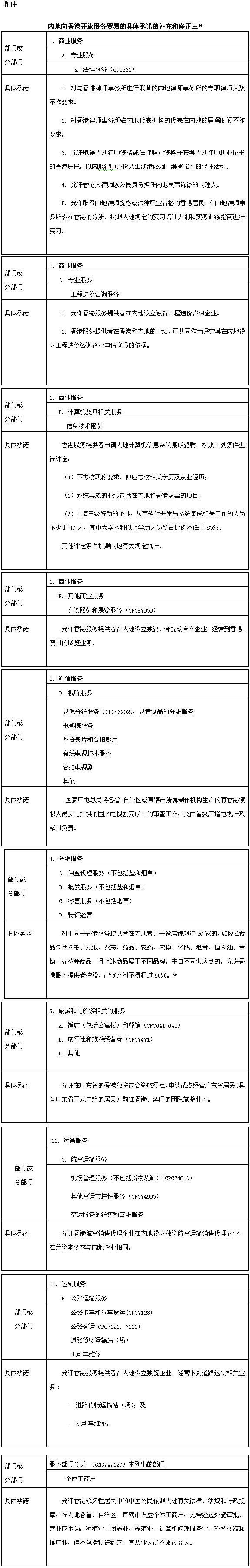
附件:内地向香港开放服务贸易的具体承诺的补充和修正三